前言碎语
Disruptor是英国LMAX公司开源的高性能的线程间传递消息的并发框架,和jdk中的BlockingQueue非常类似,但是性能却是BlockingQueue不能比拟的,下面是官方给出的一分测试报告,可以直观的看出两者的性能区别:


Disruptor 项目地址:https://github.com/LMAX-Exchange/disruptor
核心概念?
这么性能炸裂的框架肯定要把玩一番,试用前,我们先了解下disruptor的主要的概念,然后结合楼主的weblog项目(之前使用的BlockingQueue),来实践下
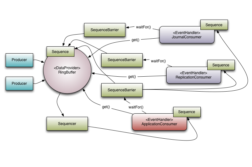
RingBuffer:环形的缓冲区,消息事件信息的载体。曾经 RingBuffer 是 Disruptor 中的最主要的对象,但从3.0版本开始,其职责被简化为仅仅负责对通过 Disruptor 进行交换的数据(事件)进行存储和更新。在一些更高级的应用场景中,Ring Buffer 可以由用户的自定义实现来完全替代。
Event:定义生产者和消费者之间进行交换的数据类型。
EventFactory:创建事件的工厂类接口,由用户实现,提供具体的事件
EventHandler:事件处理接口,由用户实现,用于处理事件。
目前为止,我们了解以上核心内容即可,更多的详情,可以移步wiki文档:https://github.com/LMAX-Exchange/disruptor
核心架构图:
实践Disruptor?
改造boot-websocket-log项目,这是一个典型的生产者消费者模式的实例。然后将BlockingQueue替换成Disruptor,完成功能,有兴趣的可以对比下。
第一步,定义事件类型
/**
* Created by kl on 2018/8/24.
* Content :进程日志事件内容载体
*/
public class LoggerEvent {
private LoggerMessage log;
public LoggerMessage getLog() {
return log;
}
public void setLog(LoggerMessage log) {
this.log = log;
}
}
第二步,定义事件工厂
/**
* Created by kl on 2018/8/24.
* Content :进程日志事件工厂类
*/
public class LoggerEventFactory implements EventFactory{
@Override
public LoggerEvent newInstance() {
return new LoggerEvent();
}
}
第三步,定义数据处理器
/**
* Created by kl on 2018/8/24.
* Content :进程日志事件处理器
*/
@Component
public class LoggerEventHandler implements EventHandler{
@Autowired
private SimpMessagingTemplate messagingTemplate;
@Override
public void onEvent(LoggerEvent stringEvent, long l, boolean b) {
messagingTemplate.convertAndSend("/topic/pullLogger",stringEvent.getLog());
}
}
第四步,创建Disruptor实操类,定义事件发布方法,发布事件
/**
* Created by kl on 2018/8/24.
* Content :Disruptor 环形队列
*/
@Component
public class LoggerDisruptorQueue {
private Executor executor = Executors.newCachedThreadPool();
// The factory for the event
private LoggerEventFactory factory = new LoggerEventFactory();
private FileLoggerEventFactory fileLoggerEventFactory = new FileLoggerEventFactory();
// Specify the size of the ring buffer, must be power of 2.
private int bufferSize = 2 * 1024;
// Construct the Disruptor
private Disruptordisruptor = new Disruptor<>(factory, bufferSize, executor);;
private DisruptorfileLoggerEventDisruptor = new Disruptor<>(fileLoggerEventFactory, bufferSize, executor);;
private static RingBufferringBuffer;
private static RingBufferfileLoggerEventRingBuffer;
@Autowired
LoggerDisruptorQueue(LoggerEventHandler eventHandler,FileLoggerEventHandler fileLoggerEventHandler) {
disruptor.handleEventsWith(eventHandler);
fileLoggerEventDisruptor.handleEventsWith(fileLoggerEventHandler);
this.ringBuffer = disruptor.getRingBuffer();
this.fileLoggerEventRingBuffer = fileLoggerEventDisruptor.getRingBuffer();
disruptor.start();
fileLoggerEventDisruptor.start();
}
public static void publishEvent(LoggerMessage log) {
long sequence = ringBuffer.next(); // Grab the next sequence
try {
LoggerEvent event = ringBuffer.get(sequence); // Get the entry in the Disruptor
// for the sequence
event.setLog(log); // Fill with data
} finally {
ringBuffer.publish(sequence);
}
}
public static void publishEvent(String log) {
if(fileLoggerEventRingBuffer == null) return;
long sequence = fileLoggerEventRingBuffer.next(); // Grab the next sequence
try {
FileLoggerEvent event = fileLoggerEventRingBuffer.get(sequence); // Get the entry in the Disruptor
// for the sequence
event.setLog(log); // Fill with data
} finally {
fileLoggerEventRingBuffer.publish(sequence);
}
}
}
文末结语
以上四步已经完成了Disruptor的使用,启动项目后就会不断的发布日志事件,处理器会将事件内容通过websocket传送到前端页面上展示,boot-websocket-log项目地址:https://gitee.com/kailing/boot-websocket-log
Disruptor是高性能的进程内线程间的数据交换框架,特别适合日志类的处理。Disruptor也是从https://github.com/alipay/sofa-tracer了解到的,这是蚂蚁金服 团队开源的分布式链路追踪项目,其中日志处理部分就是使用了Disruptor。


